关注财经、股票、证券、金融、港股、行情、基金、债券、期货、外汇、保险等多种领域,提供权威、全面、专业、及时的财经资讯。
上汽集团6月29日发布消息称,公司旗下上海捷氢科技股份有限公司(简称“捷氢科技”)科创板IO上市申请已获上交所受理。6月28日,捷氢科技在上交所网站披露招股书,拟申请科创板上市。公司拟募集资金总额为10.6亿元,本次募集资金投资项目主要是燃料电池生产建设、燃料电池新产品产线建设、研发中心升级建设项目以及补
科创板 临靖 2022-06-29 12:27 10
今日(6月29日),无人机(H688297,以下简称“中无人机”)正式登陆科创板。这意味着成都科创板军团又添一员,截至目前,成都已上市交易的科创板企业达15家。 上市交易首日,中无人机开盘上涨55.89%,股价为每股50.43元,发行价为每股32.35元,投资者中一手(100股)即可获利1808元。按照发行后总股本6.75亿
倪正东及其控制的清科集团和清科资本,形成了鲜明的清科系,他们分别间接持有Tchtar已发行类股份的10%、15%、15%。作为投资界的元老,倪正东拥有逾20年股权投资经验。创办过清科创业控股,并担任该公司的首席执行官、执行董事兼董事长。不过,清科创业在港股市场上的表现,始终不太如人意。 今年1月,香港上
科创板 临靖 2022-06-29 12:26 10
财富人生 临靖 2022-06-29 12:25 8
6月28日一早,中国恒大(03333.HK)发布公告称,TohiGloalLiitdofItrhorCoult(aoa)Liitd(“呈请人”)于2022年6月24日向香港特别行政区高等法院(“高等法院”)提出对恒大集团的清盘呈请,涉及财务义务金额为8.625亿港元。 恒大对此表示极力反对,并预期该呈请将不会影响恒大的重组计划或时
财富人生 临靖 2022-06-29 12:24 7
6月30日,上半年的最后一天,也是戴珊履职阿里巴巴(09988.HK;AA.Y)国内数字商业板块总裁的第180天。 当一艘庞大的电商巨轮走到必须变革的节点时,人们迫切想知道,新任船长将如何确定航向,又将制定怎样的新航线。半年前,戴珊成为这艘巨轮的新船长,半年后,巨轮已然缓缓转向。 现年45岁的戴珊
财富人生 临靖 2022-06-29 12:20 13
苏宁控股集团董事长张近东在回忆当初与苏宁老用户佘名祥相遇的信中写道:“那时正处于改革开放初期,下海浪潮风起云涌,但也充满艰难险阻,我刚刚砸破国企的铁饭碗加入创业大军,内心忐忑。但您当时和令尊开的家庭式丝绸服装加工店,在一定程度上激起了我们对于未来美好生活的向往与斗志。” 从传统家电起家后
财富人生 临靖 2022-06-29 12:18 14
刘强东曾经在接受采访时说自己性格比较内向,朋友就七八个。但自从京东发展起来后,他一点都不低调,曝光度很高。不是请员工吃饭,就是承诺各种福利,一幅中国好老板的形象,要么就是谈个恋爱,结个婚,总能上头条。不过,在3年前,因为明州事件而变得低调,不再公开露面。 然而,今年以来,刘强东似乎重新归来
财富人生 临靖 2022-06-29 12:18 12
据不少用户反馈,腾讯QQ出现ug,退出登录后,会显示密码为“123456789”,而且删除“123456789”后,再手动输入“123456789”后竟然真的能够登录进去。随后“QQ密码”登上微博热搜榜。 还有一些用户表示,安卓QQ客户端退出过后,可在登录界面输入“123456789”登录,经测试,其他设备[C/iO]均无法使用该密码
腾讯股票 临靖 2022-06-29 12:16 12
6月29日消息,特斯拉中国有关人士介绍,目前特斯拉正在开展「换『燃』有礼」置换活动。「近期一系列新能源政策的推出,促使来店看车的意向客户越来越多,其中有不少是今年刚刚拿到指标的消费者。」 新车订单日期为2022年7月1日至12月31日(含)且在交付前完成置换协议签署,可获得增强版自动辅助驾驶功能90天免
特斯拉股票 临靖 2022-06-29 12:14 11
不管在哪个平台开店,商品转化率都是商家要重点关注的一个数据,有效提升拼多多商品转化率,才能提升商品的利润。在提升商品转化率之前,我们首先要知道转化率的计算方法。 一、商品转化率是怎么计算的? 拼多多商品转化率计算公式就是有效成交量除以总的浏览量,得出的结果就是转化率!这个数值都是不确
拼多多股票 临靖 2022-06-29 12:12 12
拼多多也有属于自己的网页版了。作为国内电商三巨头之一,拼多多是三者中唯一没有独立网页端的,虽然有网友表示拼多多的链接可以直接在电脑上打开,但比例明显没有做出相应调整。 终于,拼多多也有属于自己的网页版了。作为国内电商三巨头之一,拼多多是三者中唯一没有独立网页端的,虽然有网友表示拼多多的链
拼多多股票 临靖 2022-06-29 12:11 13
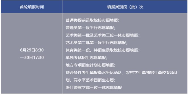
6月29日-30日,浙江省2022年高考首轮志愿填报展开。哪些考生可参与填报?需参考哪些重要资讯?一起来看。 6月29日8:30启动首轮填报 考生请及时登录浙江省教育考试院网站(www.zjz.t)填报,这是我省高考填报志愿的唯一网站。首轮填报的志愿类别见下表。 参考资讯集合 志愿怎么选怎
教育培训 临靖 2022-06-29 12:09 12
中信证券:下半年经济将拾级而上A股慢牛重现 随着积极有利因素逐渐增多,中国经济下半年将会急起直追,预计二季度是年内经济低点,下半年经济将拾级而上,三、四季度单季经济增速水平将重回强势,全年仍有望实现一个在全球范围看相对合理较高的增速水平。市场方面,政策合力支撑经济快速修复,外部风险压力缓解
A股大盘分析 临靖 2022-06-29 12:07 14
上周美股超跌反弹,周一A股延续上攻行情,在煤炭、医药白酒强势带领下,大盘一度接近3400点关口,个股涨多跌少,北向资金保持净流入态势。 不过,从目前趋势,A股出现回调信号,大家需要有所警惕: 1,周一,上证指数明显跑赢创业板指,要知道上证指数是大盘股代表,创业板是成长股代表。成长股弹性高,即
A股大盘分析 临靖 2022-06-29 12:06 18
扫一扫,关注公众号
扫一扫,下载亚汇通
欢迎咨询广告投放