全球投资市场不分家
因为投资市场都是互相牵连的,即使您不炒股,作为外汇交易者也要关注主要国家的股票市场。
今天就跟大家分享一下股票市场是如何影响外汇市场的。
股市和汇市的关系
全球都有股票市场,如果你要炒股,不仅可以买A股,美股、欧股都能买。购买一个国家的股票就意味着需要兑换该国货币,所以如果一个国家的股票市场比较好,那国际资金流入就会增长。
资金流入意味着会抬升本国货币价值,相反资金流出使得本国货币贬值。
也就是说一个国家股票市场前景好则货币升值,股票市场弱则货币贬值。
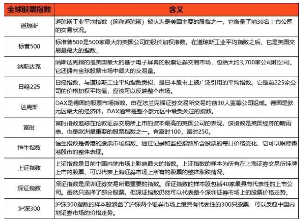
如何了解一个国家的股票市场呢?需要了解全球股票指数。
比如说,标普500指数上升,意味着美元升值。但是股指对货币价值的影响并不是绝对的,也有可能会发生如下图的情形,中后期美元价值和标普500走势相反。
这是因为货币价值受多种因素的影响,我们只能简单从股指(股票市场)推测外汇市场的趋势。
道琼斯指数对美元/日元的影响
道琼斯指数是用来衡量美股的第一大股指,可以用来衡量美国经济强弱。所以预测美元/日元走势与道琼斯指数走势相同。在正常情况下,通过日经指数可以看日本经济走势,并对日元货币交易产生影响。
股票和货币的相关性
日经指数和美元/日元
在2007年全球金融危机爆发前,当大多数经济体遭遇连续的GDP负增长时,日经指数和美元/日元走势呈现出负相关性。
投资者们认为日经指数的表现反映了该国经济的状况,因此日经指数出现反弹则日元走强。
反之亦然。当日经指数下跌时,美元/日元将走高。
然而当金融危机到来时,它们之间的关系变得疯狂。
日经指数和美元/日元之间通常反向运动,但现在它们开始同向运动了。
很令人吃惊不是吗?
谁会想到股票会和外汇市场相关呢?
我们就想到了,当然,你现在也知道了。
美元/日元和道指的关联性
现在我们来看看美元/日元和道琼斯工业平均指数之间的关系。基于你之前读到的,你也许认为它们是高度正相关的。
然而,看看下面的图表,你就会发现并不是那么回事。尽管它们是正相关的,但它们的联系并不紧密。
结合以上例子,我们可以看出,股市对汇市有影响,并且可以通过全球股指找到一定的相关性,但这种关系不那么精准,特别是在有基本面消息影响的时候。
了解更多投资市场,一方面利于对投资的理解,另一方面也可以将投资分散在不同篮子中。


























































